About SIE
Company Intro
Leaders
Departments
Party Affairs
News & Updates
Announcements
Study at HBUT
Admission Prospectus
Application Portal
Academic Policies
Activities
Alumni
Academic Supervisor
Sino-Foreign Cooperative Education
Programs
Operations
Overseas Study
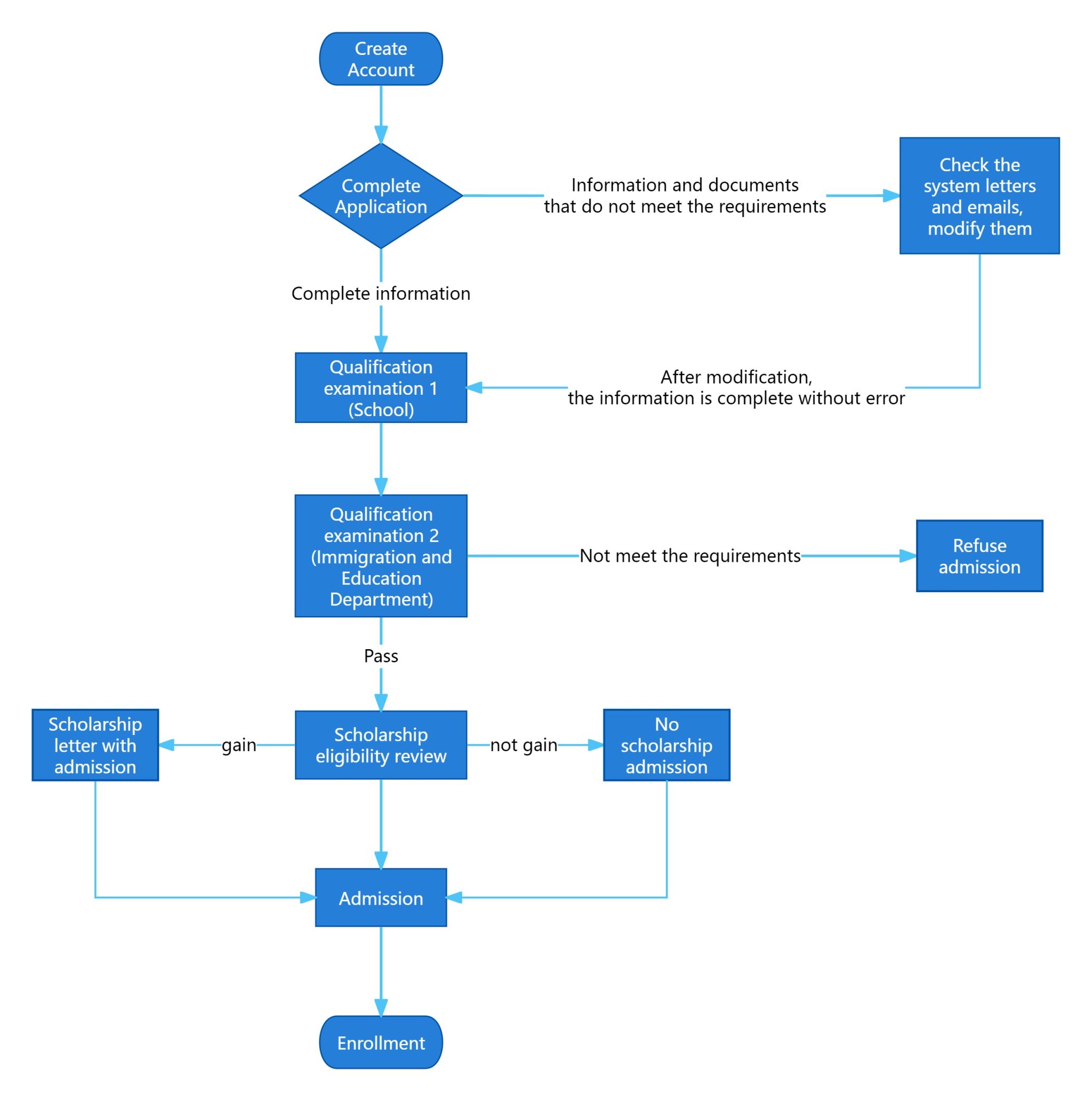
Application Guide
Management Regulations
Student Highlight
HMT residents
Student Affairs
Chinese Education
HSK Test
Faculty Team
Chinese Learning
Chinese Culture
Academic Supervisor for Doctoral Degree Program
Academic Supervisor for Master Degree Program
Login